Mục lục
Tìm hiểu IC TL431 là gì?


IC TL431 là một loại bán dẫn điều chỉnh điện áp có thể được sử dụng như Diode Zener có điều khiển chính xác cao, tham chiếu điện áp, điều chỉnh điện áp, dòng điện hoặc ổn áp định điện áp đầu ra trong bộ nguồn xung.
Texas Instruments đã giới thiệu TL431 vào năm 1977. Trong thế kỷ 21, TL431 ban đầu vẫn được sản xuất cùng với vô số bản sao và chuyển hóa (TL432, ATL431, KA431, LM431, TS431, 142ЕН19 và các loại khác). Các mạch tương tự về chức năng này có thể khác nhau đáng kể về kích thước và cách bố trí khuôn, đặc tính tốc độ và độ chính xác, dòng điện vận hành tối thiểu và vùng vận hành an toàn.
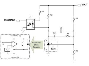
IC TL431 có ba chân: chân A (Anode), chân K (Cathode) và chân R (Reference – tham chiếu).
Chân A và K tạo thành một diode Zener có điện áp Zener bằng với điện áp tham chiếu của IC, là 2.5V.
Chân R là đầu vào của một bộ khuếch đại không đảo có ngưỡng so sánh là 2.5V. Khi điện áp tại chân R lớn hơn 2.5V, IC TL431 sẽ dẫn điện từ chân A đến chân K, và ngược lại, khi điện áp tại chân R nhỏ hơn 2.5V, IC TL431 sẽ cắt điện từ chân A đến chân K.


Để sử dụng IC TL431 như một nguồn tham chiếu điện áp, ta cần kết nối một điện trở R1 từ chân A đến nguồn cấp Vcc, và một điện trở R2 từ chân A đến chân K. Điện áp tại chân A sẽ bằng với:
V_A (Vout) = V_ref * (1 + R2/R1)
Trong đó V_ref là điện áp tham chiếu của IC, bằng 2.5V. Ta có thể thay đổi giá trị của R1 và R2 để được điện áp mong muốn tại chân A.
Ví dụ: Muốn điện áp đầu ra là 4,2V. Công thức sẽ là 2,5*(1+R2/R1) = 4,2 => tỉ lệ R2/R1 = 0.68, có thể chọn R1=10k, R2=6,8k.

Để sử dụng IC TL431 như một bộ khuếch đại, ta cần kết nối một nguồn tín hiệu vào chân R, và một tải vào giữa chân A và nguồn cấp Vcc. Khi tín hiệu tại chân R lớn hơn 2.5V, IC TL431 sẽ dẫn điện và kéo điện áp tại chân A xuống gần bằng 0V. Khi tín hiệu tại chân R nhỏ hơn 2.5V, IC TL431 sẽ cắt điện và để cho điện áp tại chân A bằng Vcc. Như vậy, ta có thể thu được một tín hiệu ra có biên độ lớn hơn tín hiệu vào.
IC TL431 có nhiều ứng dụng trong các mạch điện tử, như làm nguồn tham chiếu điện áp cho các bộ điều chỉnh điện áp, làm bộ so sánh điện áp cho các mạch bảo vệ quá áp hoặc quá dòng, làm bộ khuếch đại cho các cảm biến nhiệt độ hoặc áp suất, và còn nhiều ứng dụng khác nữa. IC TL431 có nhiều loại khác nhau với các thông số kỹ thuật khác nhau, như dòng tối đa, điện trở tối đa, sai số tham chiếu, nhiệt độ hoạt động, và kiểu vỏ. Do đó, khi lựa chọn IC TL431 cho một ứng dụng cụ thể, cần phải xem xét kỹ các thông số kỹ thuật của IC để đảm bảo hiệu suất và độ tin cậy của mạch.
Thông số cơ bản
(Thông tin từ Datasheet của Texas Instruments)
- Dung sai điện áp tham chiếu ở 25°C
- 0,5% (loại B)
- 1% (điểm A)
- 2% (Loại tiêu chuẩn)
- Điện áp đầu ra có thể điều chỉnh: Vref (2,5V) đến 36 V
- Hoạt động từ −40°C đến 125°C
- Độ lệch nhiệt độ điển hình (TL43xB) – 6 mV (nhiệt độ C) – 14 mV (nhiệt độ I, nhiệt độ Q)
- Nhiễu đầu ra thấp
- Trở kháng đầu ra điển hình 0,2-Ω
- Dòng tải: 1 mA đến 100 mA
Ứng dụng
- Điều chính điện áp và dòng điện
- Ổn định điện áp ra (phần thứ cấp) trong các mạch nguồn xung
- Thay thế diod Zener
- Giám sát điện áp
- So sánh với bộ tham chiếu tích hợp
Các kiểu khối mạch IC TL431 thường dùng



Ứng dụng IC TL431 thực tế thường gặp
Ổn định điện áp trong mạch sạc pin



Ổn định điện áp và bảo vệ quá áp trong mạch nguồn xung có hồi tiếp



Tìm hiểu thêm các ứng dụng và kiểm tra dòng tải của TL431


